欢迎来到中国核能行业协会官网
当前位置:
访问量:
部门栏目访问量:
行业报告
中国核能发展与展望(2023)
时间:2023年07月19日 来源:《中国核能发展报告(2023)》 点击量: 分享:

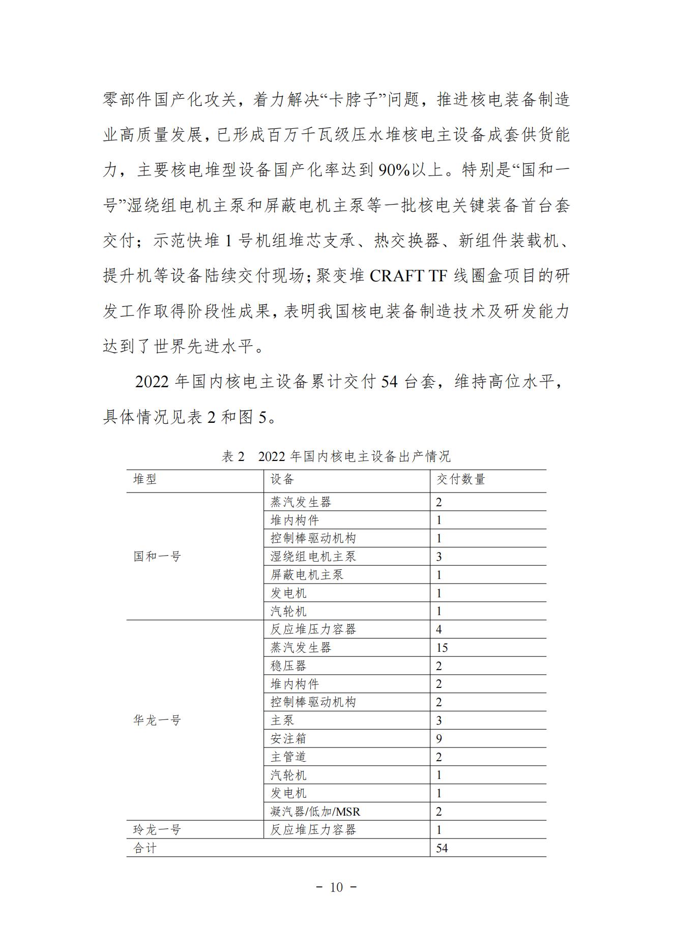
本文为《中国核能发展报告(2023)》总报告

中国核能发展与展望(2023)_00.jpg中国核能发展与展望(2023)_01.jpg中国核能发展与展望(2023)_02.jpg中国核能发展与展望(2023)_03.jpg中国核能发展与展望(2023)_04.jpg中国核能发展与展望(2023)_05.jpg中国核能发展与展望(2023)_06.jpg中国核能发展与展望(2023)_07.jpg中国核能发展与展望(2023)_08.jpg中国核能发展与展望(2023)_09.jpg中国核能发展与展望(2023)_10.jpg中国核能发展与展望(2023)_11.jpg中国核能发展与展望(2023)_12.jpg中国核能发展与展望(2023)_13.jpg中国核能发展与展望(2023)_14.jpg中国核能发展与展望(2023)_15.jpg中国核能发展与展望(2023)_16.jpg中国核能发展与展望(2023)_17.jpg中国核能发展与展望(2023)_18.jpg中国核能发展与展望(2023)_19.jpg中国核能发展与展望(2023)_20.jpg中国核能发展与展望(2023)_21.jpg

你知道你的Internet Explorer是过时了吗?

为了得到我们网站最好的体验效果,我们建议您升级到最新版本的Internet Explorer或选择另一个web浏览器.一个列表最流行的web浏览器在下面可以找到.