Page 519 - 智库丛书第五卷
P. 519
ނνಆა܄ᇙ๙
كಗਘܵđЇওԥթaνಆa߭൬ބԩᇂb͛͐͟෮ႵᇅקᆟҦaԛཌྷܱمੰܿٓa
ᆷބҊק֥ಃ০උႿჴ߶ಆุb
جઅථ֥ނνಆܵࠏܒ൞جઅථࡓҳअđ൞ᄝჰݓࡅނაڕഝνಆࡓ
ჴ߶֥ࠎԤഈӮ৫֥đ৮උႿجઅථ৳Ϲᆟکđቔູ၂۱ཌྷؓ৫֥ނνಆࡓ҆
đؓჰሰି০Ⴈൌീಆ૫֥ނνಆܵbᇶေڵᄳނνಆم֥ܿᇅקaނഡീν
ಆࡓࠣྸॖᆣ֥ؿ٢֩bجઅථނνಆܵ༢აૅݓ֥бࢠೂі ̿ ෮ൕb
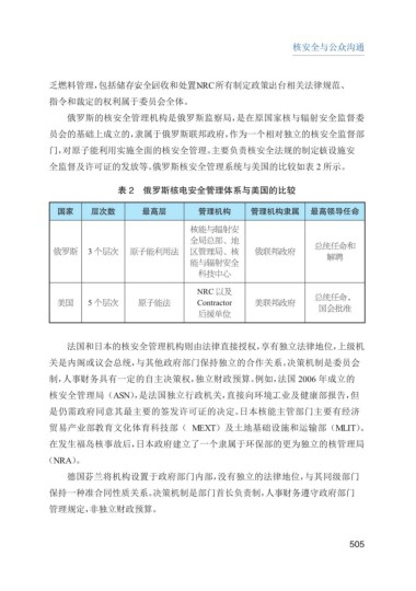
表 2 俄罗斯核电安全管理体系与美国的比较
国家 层次数 最高层 管理机构 管理机构隶属 最高领导任命
核能与辐射安
全局总部、地 总统任命和
俄罗斯 3 个层次 原子能利用法 区管理局、核 俄联邦政府 解聘
能与辐射安全
科技中心
NRC 以及 总统任命,
美国 5 个层次 原子能法 Contractor 美联邦政府 国会批准
后援单位
مݓބರЧ֥ނνಆܵࠏܒᄵႮمੰᆰࢤ൱ಃđཚႵ৫مੰֹ໊đഈࠩࠏ
ܱ൞ଽۮࠇၰ߶ሹđაఃᆟک҆Ќӻ৫֥ކቔܱ༢bथҦࠏᇅ൞ჴ߶
ᇅđದ൙aҍༀऎႵ၂ק֥ሱᇶथҦಃđ৫ҍᆟყෘb২ೂđمݓ ̿̽̽̓ ୍Ӯ৫֥
ނνಆܵअč͎͛͠Ďđ൞مݓ৫ྛᆟࠏܱđᆰࢤཟߌa۽ြࠣࡲू҆Бۡđ
൞ಯླᆟکၩఃቋᇶေ֥దؿྸॖᆣ֥थקbರЧނିᇶܵ҆ᇶေႵࣜ࠶
સၞӁြ҆a࢝ტ໓߄ุტ॓҆č ͚͒ͥ͡ĎֹࠣࠎԤഡീބᄎൻ҆č͚͙͖͡Ďb
ᄝؿളڞ֛ނ൙ܣުđರЧᆟکࡹ৫ਔ၂۱৮උႿߌЌ֥҆۷ູ৫֥ނܵअ
č͎͛͟Ďb
֣ݓaٯধࡼࠏܒഡᇂႿᆟک҆ଽ҆đીႵ৫֥مੰֹ໊đაఃࠩ҆
Ќӻ၂ᇕሙކྟᇉܱ༢bथҦࠏᇅ൞҆൮Ӊڵᄳᇅđದ൙aҍༀ൯ᆟک҆
ܵܿקđ٤৫ҍᆟყෘb
505

